Instance Verification Kit (IVK)
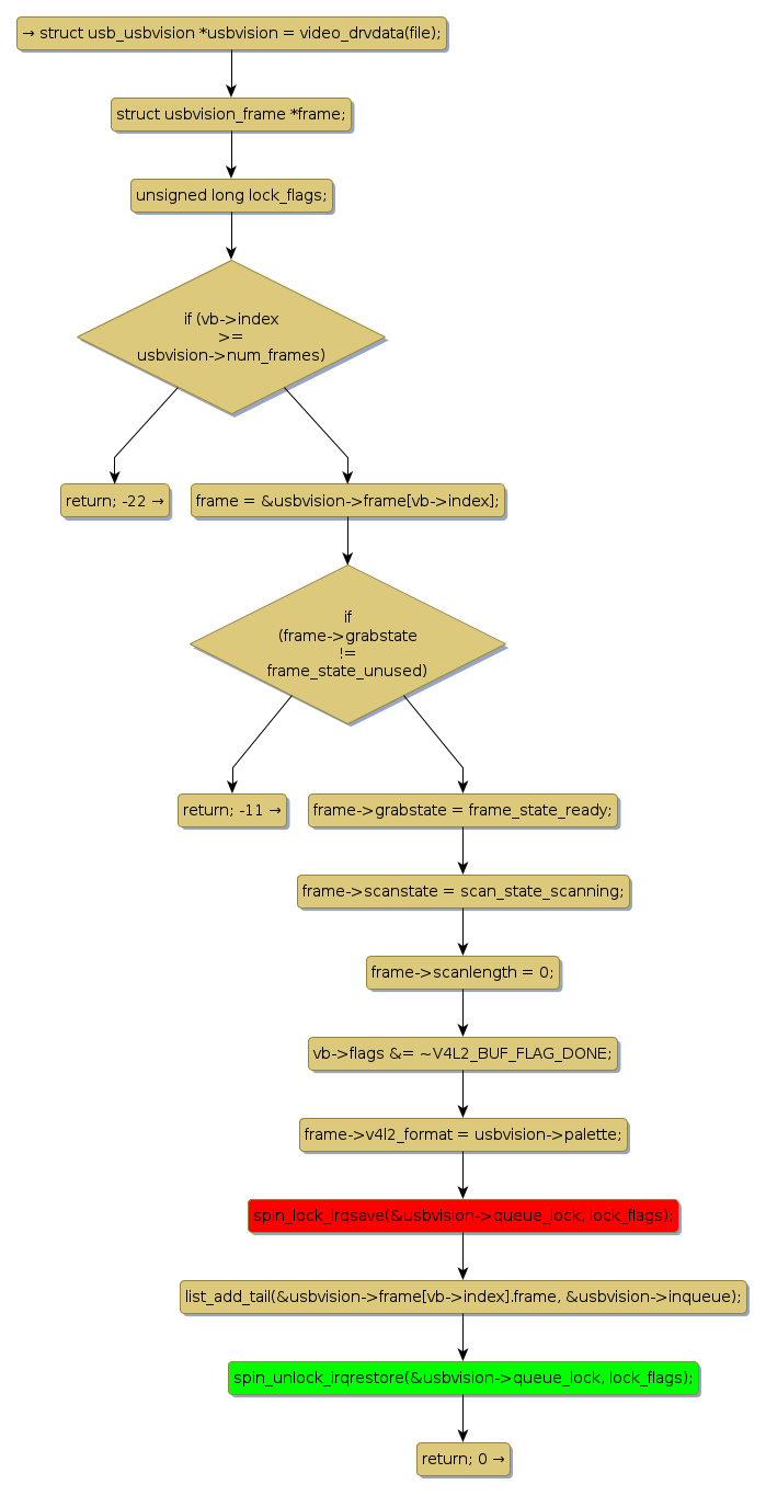
spin lock @ [23206+54+/linux-3.19-rc1/drivers/media/usb/usbvision/usbvision-video.c]
Instance Signature: queue_lock
|
The Matching Pair Graph:
|
|
Function Name
|
Control Flow Graph (CFG)
|
Events Flow Graph (EFG)
|
Source Correspondence
|
|
vidioc_qbuf
|
|
|
[22502+11+/linux-3.19-rc1/drivers/media/usb/usbvision/usbvision-video.c]
|